首页         惩治犯罪         诉讼监督         法治宣传         青少年维权         基层速递         机关党建         检察文化         检察风采         检察队伍教育整顿
  欢迎访问福州市人民检察院门户网站! 本网站已支持IPv6网络
榕检简介
内设机构
工作报告
代表委员联络
人民监督员
当前位置:首页>>本院概况>>检务公开
犯罪嫌疑人沈如明、赖沙涉嫌集资诈骗罪一案被害人诉讼权利义务告知书
时间:2025-07-08  作者:  新闻来源:  【字号: | |

犯罪嫌疑人沈如明、赖沙涉嫌集资诈骗罪一案,由福州市公安局台江分局于2025年3月26日向福州市台江区人民检察院移送起诉,福州市台江区人民检察院于2025年7月8日报送本院审查起诉。

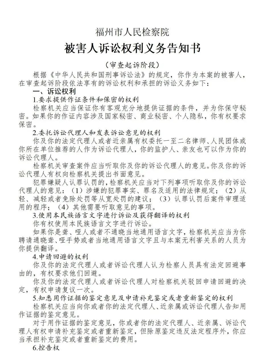
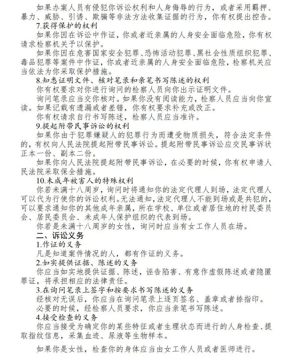
因本案被害人人数众多,根据《中华人民共和国刑事诉讼法》的有关规定,经本院联系,仍有部分被害人无法送达,现采取公告方式告知本案被害人的诉讼权利义务,详见本文下方《福州市人民检察院被害人诉讼权利义务告知书》。


福州市人民检察院

2025年7月8日


友情链接:
版权所有:福州市人民检察院
地址:福州市晋安区长乐南路288号 邮编:350011
工信部ICP备案号:闽ICP备2022005390号-2
技术支持:正义网
本网网页设计、图标、内容未经协议授权禁止转载、摘编或建立镜像,禁止作为任何商业用途的使用。